你好,欢迎访问孟津区知识产权公共服务平台
咨询热线:0379-63357786|收藏本站

当前位置:首页>专利密集型产品认定

《企业专利密集型产品评价方法》团体标准发布!8月29日实施

发布时间:2022年9月02日浏览人数:286信息来源:孟津区知识产权公共服务平台

根据《中国专利保护协会团体标准管理办法》相关规定,中国专利保护协会标准《企业专利密集型产品评价方法》已起草完成并审查通过,现予以发布。本标准自发布之日起实施。

 

标准的编号及名称如下: 

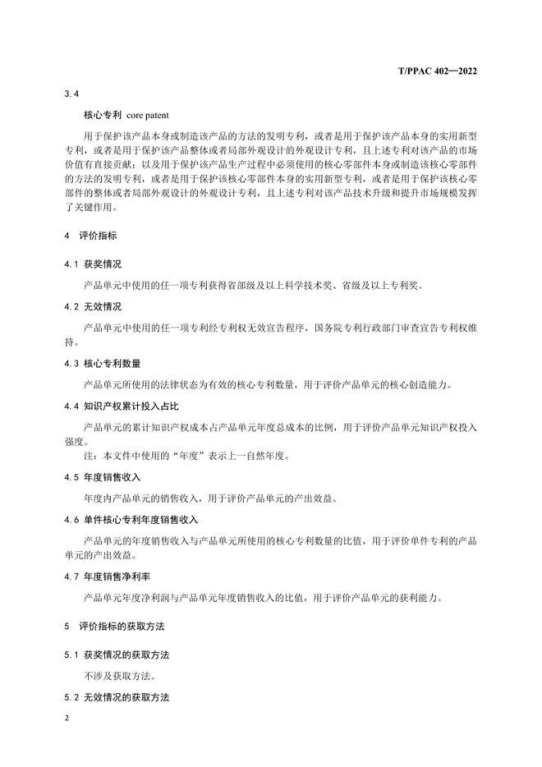
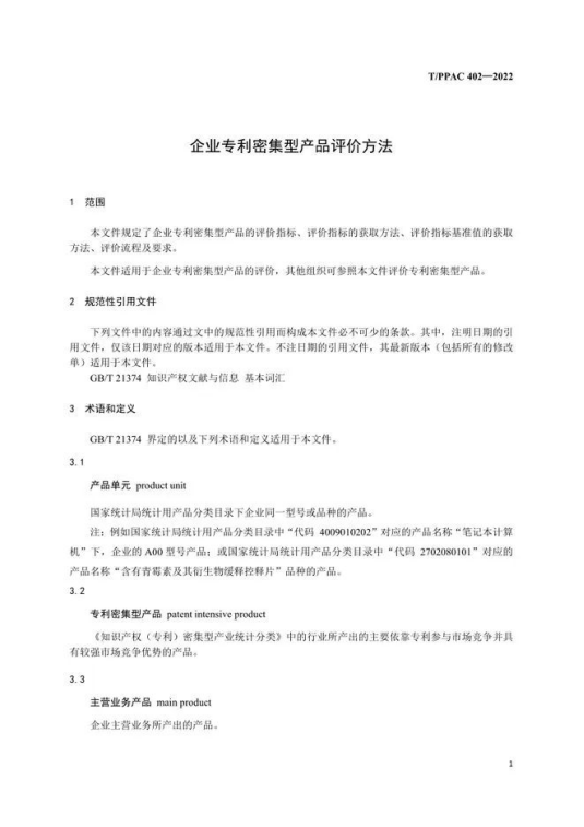
T/PPAC 402-2022   企业专利密集型产品评价方法

 

中国专利保护协会

2022829

 

附件:《企业专利密集型产品评价方法》团体标准

image.png

image.png

image.png

image.png

image.png

image.png

image.png

image.png

image.png

image.png

image.png

image.png

image.png

来源:中国专利保护协会



豫ICP备2025157408号-1